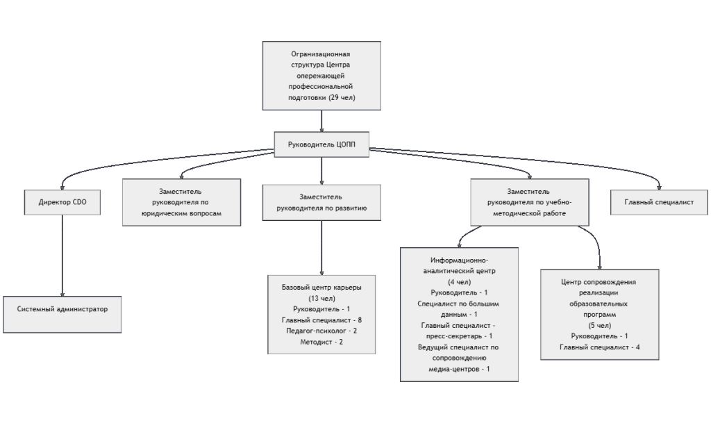
СОТРУДНИКИ
![]() Руководитель ЦОПП Опенышева Светлана Владимировна |
![]() Заместитель руководителя по развитию Ярандаева Елена Георгиевна |
![]() Заместитель руководителя по учебно-методической работе Первушкина Наталья Викторовна |
|
Директор по данным |
![]() Главный специалист Малешин Сергей Александрович |
|
Лазарева Светлана Владимировна |
![]() Заместитель руководителя по юридическим вопросам Шайдуллина Оксана Владимировна |
|
|
![]() Главный специалист Пантелеева Ирина Викторовна |
|
Желтова Елена Владимировна |
|
Главный специалист Бодина Наталья Сергеевна |
|
Колесова Надежда Михайловна |
|
Шатровская Анна Викторовна
Главный специалист пресс-секретарь |
![]() Кашенцева Елена Викторовна Главный специалист |
|
Кухарская Анна Владимировна |
|
Захаров Андрей Владимирович |

+7 (8422) 34-08-03